云南农业大学黄艾祥教授团队发表论文:揭示基于脂质变化的发酵羊奶风味改善机制
时间:2024-08-27 来源: 点击数:1350 分享到:

近期,云南农业大学黄艾祥教授团队在国际知名学术期刊Food Chemistry ( IF 8.5 ) 发表了题为“Revealing the mechanism of flavor improvement of fermented goat milk based on lipid changes”的论文。
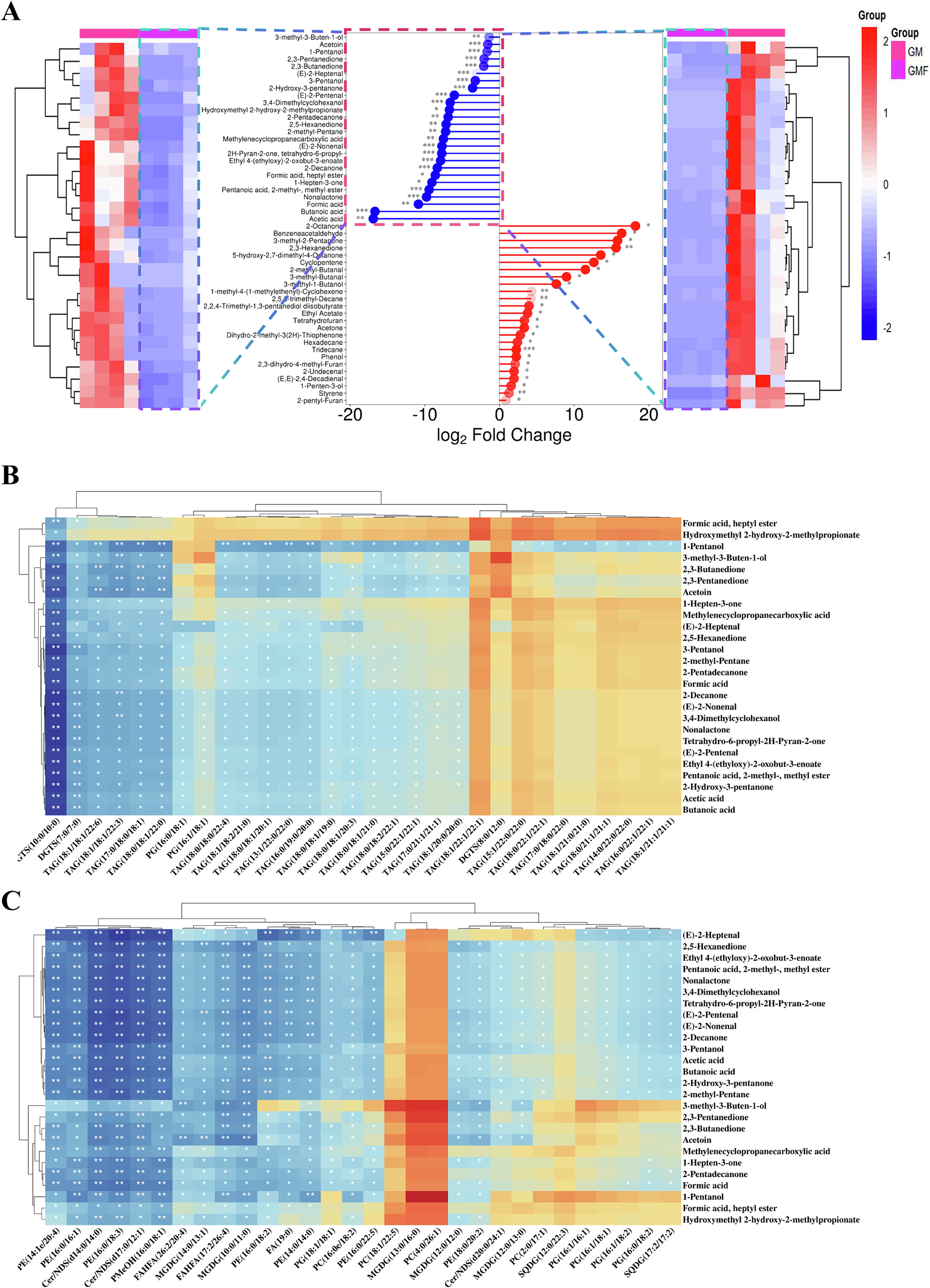
基于脂质变化的羊奶 (GM) 风味改善机制需要了解。根据感官评价结果,龟山发酵羊奶(GMF)的质构、口感、外观、香气和总体可接受性评分均高于转基因羊奶。通过脂质组学和气相色谱-质谱法测定,GM 和 GMF 中的代谢物脂质水平总共形成了 779 种脂质分子和 121 种挥发性化合物。 GMF 中的主要挥发性风味化合物是 (E,E)-2,4-癸二烯醛、乙酸乙酯、乙偶姻、2,3-戊二酮、乙酸和 2,3-丁二酮。根据相关分析,其中 60 种脂质对转基因食品的风味特征有显着贡献。三酰甘油 (TAG) 12:0_14:0_16:0 和 13:0_13:0_18:2 有助于香气保留,而 TAG 和磷脂酰乙醇胺被认为是发酵过程中风味化合物形成的关键底物。与甘油磷脂和亚油酸代谢途径相关的脂质显着影响 GMF 中挥发性化合物的形成。这项研究提供了对转基因食品的脂质和风味的深入了解,这些信息将有助于开发特定的转基因食品产品。

图3 正(A)和负离子(B)模式下GM和GMF的脂类组成。(C - G)脂质blast文库中检测组分的MS/MS谱,主要鉴定三酰基甘油酯(TAG)种类,C:TAG (14:1/14:1/18:1), D:TAG (12:0/14:0/16:0), E:TAG (14:1/14:1/18:0), F:TAG(12:0/16:1/18:0)和G:TAG(13:0/13:0/18:2)。

图5 (A)转基因食品和转基因食品中脂类和风味的差异。(B)正离子模式下鉴定的30种关键差异脂质与26种芳香化合物的相关性分析。(C)负离子模式下鉴定的30种关键差异脂质与26种芳香化合物的相关性分析。
图6 脂质分子在转基因和转基因食品中的潜在转化途径。独立筛选的新菌株(L. plantarum L3)适合转基因发酵,显著改善了转基因食品的风味。发酵过程中脂质变化影响转基因食品的风味。我们还鉴定了主要的风味化合物和潜在的脂质标记物。其中,TAG(12:0/14:0/16:0)和TAG(13:0/13:0/18:2)促进了转基因食品的香气保留,甘油磷脂和亚油酸代谢调节了关键挥发性风味化合物的形成。综上所述,转基因中脂质降解有助于风味的产生。本研究为开发基于脂质标记物改善风味的新型乳制品提供了参考。然而,植物乳杆菌L3是否适用于其他乳的发酵还有待进一步探讨。
https://www.sciencedirect.com/science/article/pii/S0308814624018855?via%3Dihub